The UK Clinical Guideline for best practice in the use of vaginal pessaries for pelvic organ prolapse is an evidence-based consensus document for healthcare professionals and women seeking information about pessary use for prolapse. The aim of the Guideline is to provide guidance and information about best practice in pessary use for prolapse for multidisciplinary healthcare professionals and includes a training framework which can be used to plan and monitor competencies in pessary management. The Guideline (2021) has now been updated and improved and is available to download in full or in sections as required.
The sections on self-management of pessaries has been expanded to assist clinical use of this management option. This is supported by expanded patient information content.
Resources available in the UK Guideline 2025
UK Clinical Guideline for best practice in the use of vaginal pessaries for pelvic orgran practice - FULL
Any feedback or comments? Please complete this form
Training framework and Standards logbook
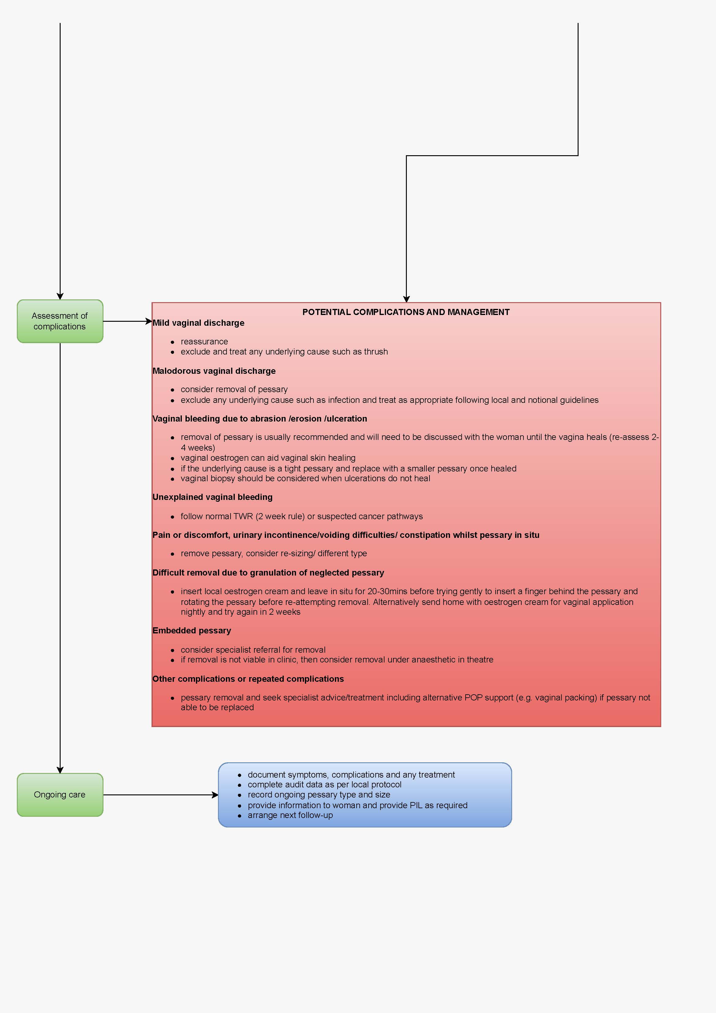
The guideline also has 3 charts ideal for clinic use to download and print as required:


The Clinical Pathway for Pessary Use for Prolapse - download and print

Pessary choice flowchart - download and print

Pessary review checklist - download and print
Training videos showing pessary insertion and removal for POGP members are here:
How to insert and remove pessaries videos (POGP members resource)
Infographics about vaginal prolapse and pessary use
The 2025 update includes several patient information sections for download and print:

Infographic about vaginal prolapse - download and print
Infographic about self-management of pessaries for prolapse

Infographic about self-management of pessaries for prolapse - download and print
Pessary Information for Patients
For patient-specific information, infographics, FAQs on pessaries and prolapse, please signpost patients to our dedicated patient webpages:
Infographics as above.
Patient information – prolapse, pessary use and FAQs:
“On a very personal note, you could also share with the team that your document has already had a positive impact. I have reflected upon its contents and realise that I could benefit from a pessary with more support. So, now, armed with greater knowledge, I am going to return to my pelvic floor specialist to initiate this discussion.”
A pessary user on the power of good information.
Any feedback or comments? Please complete this form
The Guideline has been endorsed and supported by the following organisations:
Members of the UK Clinical Guideline Group represented key stakeholders and pessary users.
Initial funding was provided by UKCS and the Chartered Society of Physiotherapy (CSP). Subsequent funding has been provided by POGP.
This guideline was originally published with stakeholder approval or support from the following organisations:
- British Association of Urological Nurses (BAUN)
- International Urogynecological Association (IUGA)
- Pelvic Obstetric and Gynaecological Physiotherapy (POGP)
- Scottish Pelvic Floor Network (SPFN)
- The Association of Continence Professionals (ACP) (endorsed 2025)
- The British Society of Urogynaecology (BSUG)
- The Chartered Society of Physiotherapy (CSP) (endorsed 2025)
- The Pelvic Floor Society (TPFS)
- The Royal College of Nursing (RCN)
- The Royal College of Obstetricians and Gynaecologists (RCOG)
- The United Kingdom Continence Society (UKCS)
- The Royal College of General Practitioners (RCGP) (statement of support 2025)
Ongoing stakeholder approval is being sought.
